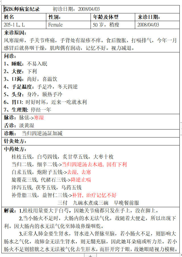
倪海厦中医医案959篇205-1风寒湿痺,手关节疼痛,手背处有湿疹不痒。食后腹胀,打嗝排气,今年一月感冒后就鼻咽干燥,肌肉偶有润动,记忆不好。视力减退。

倪医师病案纪录 初诊日期:2008/04/03
姓名
性别:
年龄及体型
来诊日期:
205-1 L, L
Female
50岁,稍瘦
2008/04/03
来诊原因:
风寒湿痺,手关节疼痛,手背处有湿疹不痒。食后腹胀,打嗝排气,今年一月感冒后就鼻咽干燥,肌肉偶有润动,记忆不好。视力减退。
问诊:
1、睡眠:不易入眠
2、大便:下利
3、口渴:尚好,喜温饮
4、手足温度:手足冷,冬天四逆
5、头身:身冷,额热手冷
6、胃口: 时好时坏,近来一吃就水利
7、生理期: 停经一年
脉诊:脉弦->寒湿
舌诊:淡黄湿
诊断: 当归四逆汤証加减
针灸处方:
中药处方:
桂枝五钱,白芍四钱,炙甘草五钱,大枣十枚
当归二钱,细辛二钱->当归四逆汤去木通, 因有下利
白朮五钱,炮附子五钱->去湿, 去寒
旋覆花三钱, 代赭石三钱->降逆止嗝
泽泻五钱, 茯苓五钱,乌药五钱
补骨脂三钱,益智仁三钱->补肾, 治疗记忆不好
三付 九碗水煮成三碗 早晚餐前服
解说:1.桂枝用量要大于白芍,因她关节痛都只发在手上,没在脚上。
2.当小肠火不足时,大肠内的水无法气化,故随着大便走,所以出现下利。因大肠内的水无法气化至肺故鼻燥咽亁。
3.正常人肺金要生肾水,肾水进入督脉至脑,若小肠火不足,则影响大肠水之气化,故肺金无法生肾水,则无髓充脑,因此她耳朵痛或听力差。若小肠火不足则膀胱之水无法被气化去生肝木,而肝开窍于眼,故她眼睛视力模糊。
