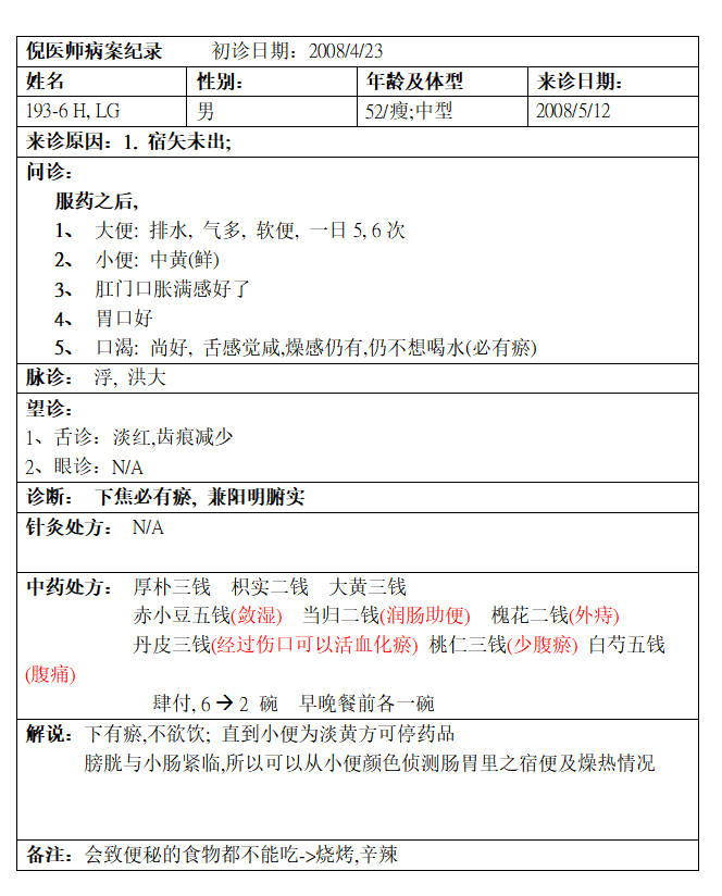
倪海厦中医医案959篇193-6下焦必有瘀, 兼阳明腑实

倪医师病案纪录 初诊日期:2008/4/23
姓名
性别:
年龄及体型
来诊日期:
193-6 H, LG
男
52/瘦;中型
2008/5/12
来诊原因:1. 宿矢未出;
问诊:
服药之后,
1、 大便: 排水, 气多, 软便, 一日5, 6次
2、 小便: 中黄(鲜)
3、 肛门口胀满感好了
4、 胃口好
5、 口渴: 尚好, 舌感觉咸,燥感仍有,仍不想喝水(必有瘀)
脉诊: 浮, 洪大
望诊:
1、舌诊:淡红,齿痕减少
2、眼诊:N/A
诊断: 下焦必有瘀, 兼阳明腑实
针灸处方: N/A
中药处方: 厚朴三钱 枳实二钱 大黄三钱
赤小豆五钱(敛湿) 当归二钱(润肠助便) 槐花二钱(外痔)
丹皮三钱(经过伤口可以活血化瘀) 桃仁三钱(少腹瘀) 白芍五钱(腹痛)
肆付, 6 à 2 碗 早晚餐前各一碗
解说:下有瘀,不欲饮; 直到小便为淡黄方可停药品
膀胱与小肠紧临,所以可以从小便颜色侦测肠胃里之宿便及燥热情况
备注:会致便秘的食物都不能吃->烧烤,辛辣
