倪海厦中医医案959篇6:008-2:方中含四物汤与炒麦芽,可使奶水往下而不会累积于乳房


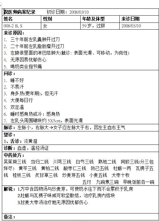
倪医师病案纪录 初诊日期:2008/03/10
姓名
性别
年龄及体型
来诊日期
008-2 B, S
女
59岁,过胖
2008/03/10
来诊原因:
1. 三十年前左乳囊肿开过刀
2. 二十年前左乳脂肪瘤开过刀
3. 左腋很里面的淋巴结肿大(触诊: 表面光滑、可移动,为良性)
4. 无原因易忧郁伤心
5. 喝奶类会指节痛
问诊:
1. 睡不好
2. 不易汗
3. 身多热(更年期),但无汗
4. 大便每日行
5. 双足温
6. 睡时感身热或冷:感身热
7. 左乳头周围硬块约5X5cm,表面光滑
脉诊:左脉小,右脉大à女子应左脉大于右,因左主血右主气
望诊:
1、舌诊:淡黄湿
诊断:血虚,温经汤证
中药处方:
吴茱萸三钱 当归二钱 川芎三钱 白芍三钱 熟地二钱 阿胶三钱(分三包烊尽) 黄芩三钱 黄柏二钱 酸枣仁三钱 防己五钱 牡蛎一两 瓦楞子五钱 桂枝三钱 炙甘草三钱 炒麦芽五钱 小麦五钱 大枣十枚
五付 九碗煮三碗 早晚饭前各一碗
解说:1.方中含四物汤与炒麦芽,可使奶水往下而不会累积于乳房
2.牡蛎与瓦楞子味咸可软坚散结,治疗乳房内结块
3.甘麦大枣汤治疗她无原因忧郁伤心
备注:
倪医师病案纪录 初诊日期:2008/03/10
姓名
性别
年龄及体型
来诊日期
Brown, Sandra
女
59岁,过胖
2008/03/17
来诊原因:
1. 服前方后,身热退,进步中
2. 背第十一至第十四椎痛,因作园艺工作
问诊:
1. 睡好转
2. 思虑无法集中,情绪较好
3. 有带下(之前忘了说)
4. 感觉左腋下的淋巴结肿已缩小
5. 左乳中硬块较软了
6. 体力仍差
7. 因牙龈痛,有服抗生素
脉诊:脉缓有力
望诊:
1、舌诊:黄湿
2、眼诊:肾区反应较差,胰区稍大,肝区有褐点、破洞
诊断:肾阳不足,且肝积毒à所以体力仍差
中药处方:效不更方
同 3/10 方 加 补骨脂三钱 泽泻五钱 败龟板三钱 郁金三钱 栀子三钱
十付 九碗煮三碗 早晚饭前各一碗
解说:
备注:
