倪海厦中医医案959篇6:243-3:若一点钟准时醒来是肝癌


倪医师病案纪录 初诊日期:
姓名
性别:
年龄及体型
来诊日期:
243-3 W, P
女
54岁 / 瘦
5 /22 / 2008
来诊原因:
患者得乳癌,经由西医治疗,癌细胞已转移至肺及骨。
问诊:
服前方后,睡好转,只有一次醒来在半夜2:30 Am,睡时身温正常(不热 )
è 二点半醒来与一点钟醒来的定义不一样。若一点钟准时醒来是肝癌;二点
多醒则不是,身体在转变。
1. 胃口:好。
2. 大便:好;一天2~3次。
3. 小便:淡黄
4. 口渴:无。
5. 手足温度:双足稍冷。小腿时出青筋
6. 精神:体力尚好。
7. 身痛:围绕肋一圈很紧绷,是持续的。
è 疼痛处为阴实之处。持续发生是阴实的症状,偶尔发生则没关系。
阳维脉痛。疼痛处正为阴阳交接的地方。坚如盘,胸中大气无法转动。
阴阳大气转动时受阻。
8. 咽喉:喉中时有痰阻;仍有一点咳嗽
9. 眼:左眼仍稍红,眼屎较多。
11. 其他:小腿时出青筋。
癌症指数以近乎正常。
脉诊:胃脉稍洪数è 现节气值小满,夏天要有符合夏天的脉
望诊:
1、 舌诊:黄干è原本心有血及心有气,舌应很润泽生动的。
现因心脏受损,舌凹且干。心阴受损,我们要将津液补足。
而阴会丧失是因为阳受损。是故阴阳要平衡,相互有制衡的
关系。因此用药上除心阴要补足外,也要将心阳护住。
(舌不可太大,舌头太大是血虚)
有裂纹
诊断: 病人进步中 肺中及乳房阴实渐退 但仍受阻于肺肝之间
中药处方:
1. 大黄片 三片 泡茶喝 è 眼红、眼屎较多。
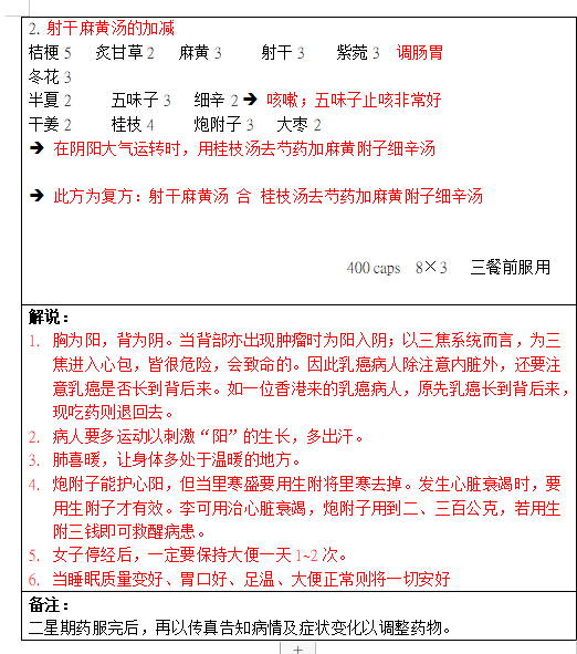
2. 射干麻黄汤的加减
桔梗5 炙甘草2 麻黄3 射干3 紫菀3 调肠胃
冬花3
半夏2 五味子3 细辛2 è 咳嗽;五味子止咳非常好
干姜2 桂枝4 炮附子3 大枣2
è 在阴阳大气运转时,用桂枝汤去芍药加麻黄附子细辛汤
è 此方为复方:射干麻黄汤 合 桂枝汤去芍药加麻黄附子细辛汤
400 caps 8×3 三餐前服用
解说:
1. 胸为阳,背为阴。当背部亦出现肿瘤时为阳入阴;以三焦系统而言,为三焦进入心包,皆很危险,会致命的。因此乳癌病人除注意内脏外,还要注意乳癌是否长到背后来。如一位香港来的乳癌病人,原先乳癌长到背后来,现吃药则退回去。
2. 病人要多运动以刺激“阳”的生长,多出汗。
3. 肺喜暖,让身体多处于温暖的地方。
4. 炮附子能护心阳,但当里寒盛要用生附将里寒去掉。发生心脏衰竭时,要用生附子才有效。李可用治心脏衰竭,炮附子用到二、三百公克,若用生附三钱即可救醒病患。
5. 女子停经后,一定要保持大便一天1~2次。
6. 当睡眠质量变好、胃口好、足温、大便正常则将一切安好
备注:
二星期药服完后,再以传真告知病情及症状变化以调整药物。
