倪海厦08年医案358篇208: 喉痛且时有如物梗住; 足跟痛, 睡时右腿是冰的; 下背痛, 抽脊髓造成的(西医做错), 无法久立。


倪医师病案纪录 初诊日期: 2008/05/13
姓名
性别:
年龄及体型
来诊日期:
168 C, BL
女
1953年出生
2008/05/13
来诊原因:
喉痛且时有如物梗住; 足跟痛, 睡时右腿是冰的; 下背痛, 抽脊髓造成的(西医做错), 无法久立。
问诊:
1、 睡眠:不好, 盗汗多, 且身很冷, 似风吹进来。
2、 胃口: 好
3、 大便:秘, 二天一次
4、 渴: 有, 喜温
5、 双足: 冷
6、 月经: 仍有
7、 其他 : 全身到处痛, 左眼湿多
脉诊: 右寸上寸弦, 细, 浮
望诊:
1、舌诊:淡黄湿
2、眼诊:
诊断: 右喉炎, 肾阳不足, 气也虚
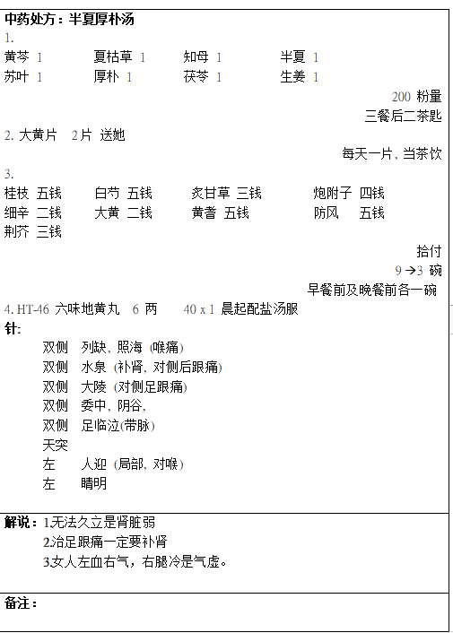
中药处方:半夏厚朴汤
1.
黄芩 1 夏枯草 1 知母 1 半夏 1
苏叶 1 厚朴 1 茯苓 1 生姜 1
200 粉量
三餐后二茶匙
2. 大黄片 2片 送她
每天一片, 当茶饮
3.
桂枝 五钱 白芍 五钱 炙甘草 三钱 炮附子 四钱
细辛 二钱 大黄 二钱 黄耆 五钱 防风 五钱
荆芥 三钱
拾付
9 à3 碗
早餐前及晚餐前各一碗
4. HT-46 六味地黄丸 6 两 40 x 1 晨起配盐汤服
针:
双侧 列缺, 照海 (喉痛)
双侧 水泉 (补肾, 对侧后跟痛)
双侧 大陵 (对侧足跟痛)
双侧 委中, 阴谷,
双侧 足临泣(带脉)
天突
左 人迎 (局部, 对喉)
左 睛明
解说:1.无法久立是肾脏弱
2.治足跟痛一定要补肾
3.女人左血右气,右腿冷是气虚。
备注:
