倪海厦08年医案358篇187:疲劳时易腹泻,2.中午没睡、午觉易腹泻,3.头发白,4.久站时腰痠痛

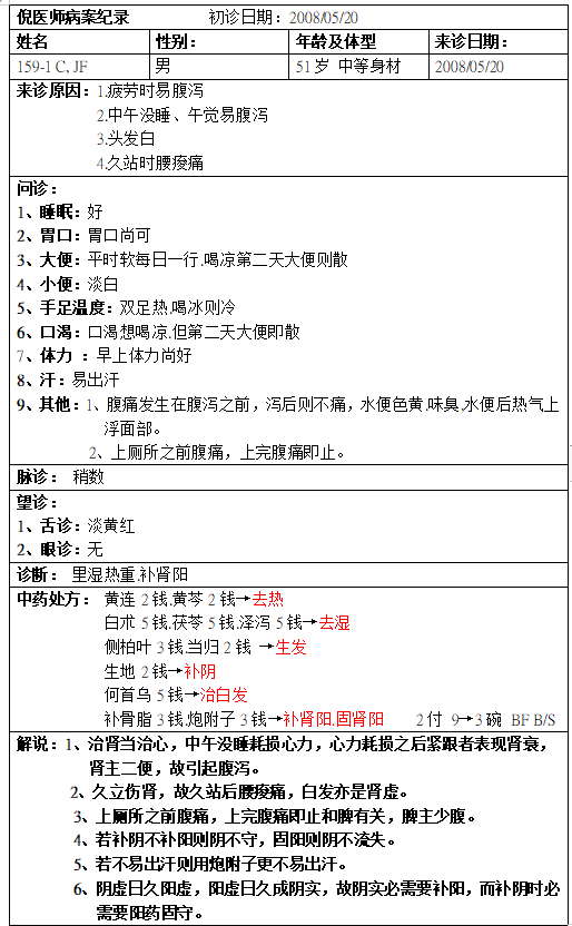
倪医师病案纪录 初诊日期:2008/05/20
姓名
性别:
年龄及体型
来诊日期:
159-1 C, JF
男
51岁 中等身材
2008/05/20
来诊原因:1.疲劳时易腹泻
2.中午没睡、午觉易腹泻
3.头发白
4.久站时腰痠痛
问诊:
1、睡眠:好
2、胃口:胃口尚可
3、大便:平时软每日一行.喝凉第二天大便则散
4、小便:淡白
5、手足温度:双足热.喝冰则冷
6、口渴:口渴想喝凉.但第二天大便即散
7、体力 :早上体力尚好
8、汗:易出汗
9、其他:1、腹痛发生在腹泻之前,泻后则不痛,水便色黄.味臭,水便后热气上
浮面部。
2、上厕所之前腹痛,上完腹痛即止。
脉诊: 稍数
望诊:
1、舌诊:淡黄红
2、眼诊:无
诊断: 里湿热重.补肾阳
中药处方: 黄连2钱.黄芩2钱→去热
白朮5钱.茯苓5钱.泽泻5钱→去湿
侧柏叶3钱.当归2钱 →生发
生地2钱→补阴
何首乌5钱→治白发
补骨脂3钱.炮附子3钱→补肾阳.固肾阳 2付 9→3碗 BF B/S
解说:1、治肾当治心,中午没睡耗损心力,心力耗损之后紧跟者表现肾衰,
肾主二便,故引起腹泻。
2、久立伤肾,故久站后腰痠痛,白发亦是肾虚。
3、上厕所之前腹痛,上完腹痛即止和脾有关,脾主少腹。
4、若补阴不补阳则阴不守,固阳则阴不流失。
5、若不易出汗则用炮附子更不易出汗。
6、阴虚日久阳虚,阳虚日久成阴实,故阴实必需要补阳,而补阴时必 需要阳药固守。
