倪海厦08年医案358篇181:手足冰冷,容易疲劳,肾结石,脱发,皮肤干痒(干癣)


倪医师病案纪录 初诊日期:2008/05/07
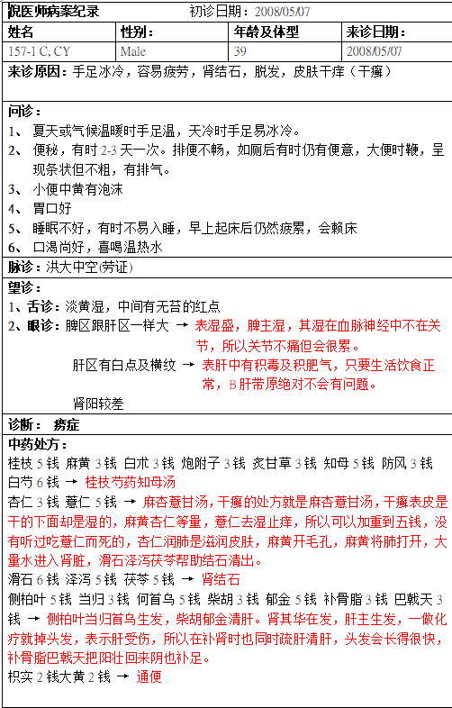
姓名
性别:
年龄及体型
来诊日期:
157-1 C, CY
Male
39
2008/05/07
来诊原因:手足冰冷,容易疲劳,肾结石,脱发,皮肤干痒(干癣)
问诊:
1、 夏天或气候温暖时手足温,天冷时手足易冰冷。
2、 便秘,有时2-3天一次。排便不畅,如厕后有时仍有便意,大便时鞭,呈现条状但不粗,有排气。
3、 小便中黄有泡沫
4、 胃口好
5、 睡眠不好,有时不易入睡,早上起床后仍然疲累,会赖床
6、 口渴尚好,喜喝温热水
脉诊:洪大中空(劳证)
望诊:
1、舌诊:淡黄湿,中间有无苔的红点
2、眼诊:脾区跟肝区一样大 → 表湿盛,脾主湿,其湿在血脉神经中不在关
节,所以关节不痛但会很累。
肝区有白点及横纹 → 表肝中有积毒及积肥气,只要生活饮食正
常,B肝带原绝对不会有问题。
肾阳较差
诊断: 痨症
中药处方:
桂枝5钱 麻黄3钱 白朮3钱 炮附子3钱 炙甘草3钱 知母5钱 防风3钱
白芍6钱 → 桂枝芍药知母汤
杏仁3钱 薏仁5钱 → 麻杏薏甘汤,干癣的处方就是麻杏薏甘汤,干癣表皮是干的下面却是湿的,麻黄杏仁等量,薏仁去湿止痒,所以可以加重到五钱,没有听过吃薏仁而死的,杏仁润肺是滋润皮肤,麻黄开毛孔,麻黄将肺打开,大量水进入肾脏,滑石泽泻茯苓帮助结石清出。
滑石6钱 泽泻5钱 茯苓5钱 → 肾结石
侧柏叶5钱 当归3钱 何首乌5钱 柴胡3钱 郁金5钱 补骨脂3钱 巴戟天3钱 → 侧柏叶当归首乌生发,柴胡郁金清肝。肾其华在发,肝主生发,一做化疗就掉头发,表示肝受伤,所以在补肾时也同时疏肝清肝,头发会长得很快,补骨脂巴戟天把阳壮回来阴也补足。
枳实2钱大黄2钱 → 通便
解说:
便秘不管原因为何,就算有寄生虫或大肠癌等其他原因,治疗便秘一定要问病人小便,小便淡白,不为便秘所困,甚至一星期不大便也不觉难过,这就是寒实,寒就是肠子没有蠕动,实就是东西结到,我们要写寒实的原因,就是要开去寒及去实的药,大黄附子细辛汤就是这样来的!若是寒比较重实比较少,大黄少一点附子多一点;如果一星期一次,就大黄多一点附子少一点。小便黄有泡沫就是热实,就要考虑承气汤或大柴胡汤方向。大柴胡汤中一定要有大黄与芒硝。小便有泡沫,我们要注意肾脏。如果有排气,表示大肠内堵到不多,小肠内堵得较多,为小承气汤;没有排气就是大承气汤症。
起床易累与肾脏有关,所以我常问患者起床时身体的感觉如何?早上能立刻起床表示阳很够,阳可以练出来,像少林寺或当兵时一早被挖起来练操,习惯了阳气就足。
患者肾结石发作时,左腰痛痛及左腹,左脚肾石点有压痛,双耳肾点无压痛,可能是吃猪苓汤有清除一部分,左脚近复溜处有压痛,表示结石在肾较高的位置。
脉洪大中空,这是痨症。脉洪大中空有两种,一是芤脉为失血或贫血,但其手掌是红的,故为痨症。痨症其手臂血管会比较明显,当人年老时手臂血管也会明显,是因阳渐虚,阳比较少阴比较多,皮肤肌肉下陷,相对血管较浮。痨症的人血脉贲张粗大,是因血脉中除了血之外还有湿,血管会变得比较大,所以脉大为痨,为什么为痨,因会比较累,比较容易倦怠,易精神不济。痨症有一重要的特点是不容易胖,吃很多也不容易胖。吃很多手脚却容易冷,吃当归四逆汤或其他方剂都不对,必须要吃桂枝芍药知母汤。
备注:
