倪海厦中医医案Michele1. 睡眠:不好、易醒 2. 耳朵有压力感但不会痛 3. 左胸闷、呼吸就会痛、每天都有胸痛,如晚上睡不好,早上起床就痛,两个月了 4. 大便:每日两次、软便

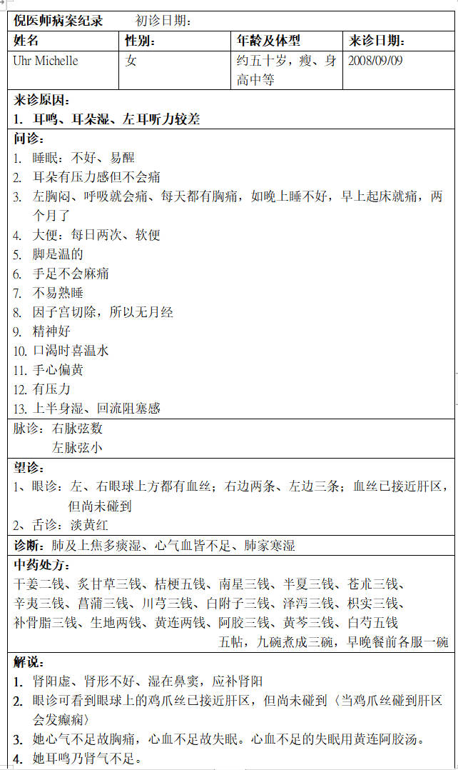
倪医师病案纪录 初诊日期:
姓名
性别:
年龄及体型
来诊日期:
Uhr Michelle
女
约五十岁,瘦、身高中等
2008/09/09
来诊原因:
1. 耳鸣、耳朵湿、左耳听力较差
问诊:
1. 睡眠:不好、易醒
2. 耳朵有压力感但不会痛
3. 左胸闷、呼吸就会痛、每天都有胸痛,如晚上睡不好,早上起床就痛,两个月了
4. 大便:每日两次、软便
5. 脚是温的
6. 手足不会麻痛
7. 不易熟睡
8. 因子宫切除,所以无月经
9. 精神好
10. 口渴时喜温水
11. 手心偏黄
12. 有压力
13. 上半身湿、回流阻塞感
脉诊:右脉弦数
左脉弦小
望诊:
1、眼诊:左、右眼球上方都有血丝;右边两条、左边三条;血丝已接近肝区,但尚未碰到
2、舌诊:淡黄红
诊断:肺及上焦多痰湿、心气血皆不足、肺家寒湿
中药处方:
干姜二钱、炙甘草三钱、桔梗五钱、南星三钱、半夏三钱、苍朮三钱、
辛夷三钱、菖蒲三钱、川芎三钱、白附子三钱、泽泻三钱、枳实三钱、
补骨脂三钱、生地两钱、黄连两钱、阿胶三钱、黄芩三钱、白芍五钱
五帖,九碗煮成三碗,早晚餐前各服一碗
解说:
1. 肾阳虚、肾形不好、湿在鼻窦,应补肾阳
2. 眼诊可看到眼球上的鸡爪丝已接近肝区,但尚未碰到〈当鸡爪丝碰到肝区会发癫痫〉
3. 她心气不足故胸痛,心血不足故失眠。心血不足的失眠用黄连阿胶汤。
4. 她耳鸣乃肾气不足。
