倪海厦中医医案Angela不孕,八年婚姻,原不易怀孕后服排卵药有怀孕一次(八周),但出现全身水肿,高血压之后人工流产 (IVF怀孕后得到Cushing Disease,肾上腺肿瘤手术),全身多处有类


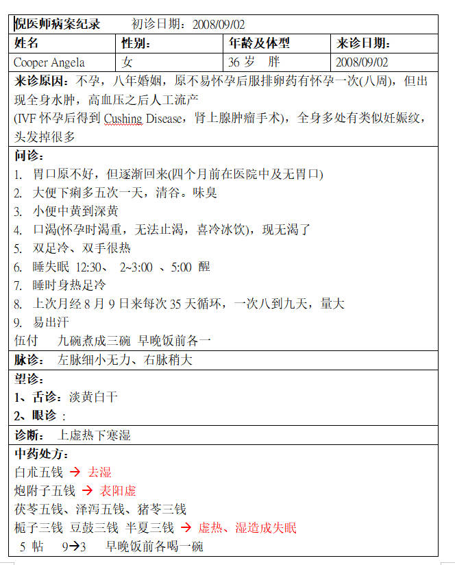
倪医师病案纪录 初诊日期:2008/09/02
姓名
性别:
年龄及体型
来诊日期:
Cooper Angela
女
36岁 胖
2008/09/02
来诊原因:不孕,八年婚姻,原不易怀孕后服排卵药有怀孕一次(八周),但出现全身水肿,高血压之后人工流产
(IVF怀孕后得到Cushing Disease,肾上腺肿瘤手术),全身多处有类似妊娠纹,头发掉很多
问诊:
1. 胃口原不好,但逐渐回来(四个月前在医院中及无胃口)
2. 大便下痢多五次一天,清谷。味臭
3. 小便中黄到深黄
4. 口渴(怀孕时渴重,无法止渴,喜冷冰饮),现无渴了
5. 双足冷、双手很热
6. 睡失眠 12:30、 2~3:00 、5:00 醒
7. 睡时身热足冷
8. 上次月经8月9日来每次35天循环,一次八到九天,量大
9. 易出汗
伍付 九碗煮成三碗 早晚饭前各一
脉诊: 左脉细小无力、右脉稍大
望诊:
1、舌诊:淡黄白干
2、眼诊 :
诊断: 上虚热下寒湿
中药处方:
白朮五钱 à 去湿
炮附子五钱 à 表阳虚
茯苓五钱、泽泻五钱、猪苓三钱
栀子三钱 豆鼓三钱 半夏三钱 à 虚热、湿造成失眠
5 帖 9à3 早晚饭前各喝一碗
解说:
1. 血水并结于少腹,如敦状,堵到而便秘至不孕 à 大黄甘遂汤 (使用粉剂即可)
干血结于子宫令不孕,肌肤甲错 à 抵当汤
2. 肺中津液不足,无法令心热下移小肠,因此足冷下痢清谷
3. 生附子是用于下利清谷且不臭的时候。
4. 此人是因为表阳虚而导致肺阳无法下降入肾,于是造成肾阳虚,由于表阳虚故常汗出不止。当肾阳不足时肾水无法气化于是累积于下焦,造成双脚冰冷,肾主二便,肾水过多后就会进入大肠,使得肠中水份增多,于是出现下利,同时可见未消化的食物在内,又同时会造成子宫内积水,故使她月经延后一周左右,同时月经来会有血水并出的情形发生,因此她的月经量会比一般妇女多很多。由于体内多数水分已自汗或大便排出体外,自然小便颜色就变成中黄或深黄,这种症状很明显是介于真武汤跟五苓散之间,由于她手热又多汗,故去五苓散中的桂枝改成真武汤中的炮附子,利用炮附子来强肾阳同时又可固表阳,一石二鸟。
备注:
