倪海厦中医医案James1. 不孕(西医检查精子太稀) 2. 鼻窦问题 3. 高胆固醇,服降胆固醇药物 4. 失眠全身都热,他太太说他晚上睡觉很不安稳,时常说梦话,身体左右返转不止,似乎很不安定

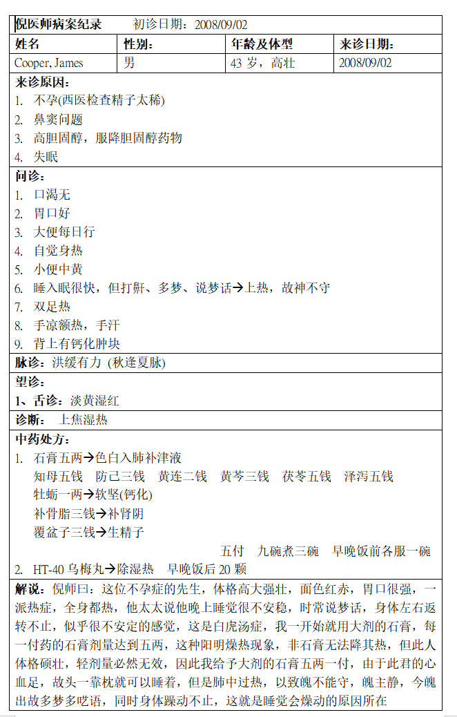
倪医师病案纪录 初诊日期:2008/09/02
姓名
性别:
年龄及体型
来诊日期:
Cooper, James
男
43岁,高壮
2008/09/02
来诊原因:
1. 不孕(西医检查精子太稀)
2. 鼻窦问题
3. 高胆固醇,服降胆固醇药物
4. 失眠
问诊:
1. 口渴无
2. 胃口好
3. 大便每日行
4. 自觉身热
5. 小便中黄
6. 睡入眠很快,但打鼾、多梦、说梦话à上热,故神不守
7. 双足热
8. 手凉额热,手汗
9. 背上有钙化肿块
脉诊:洪缓有力 (秋逢夏脉)
望诊:
1、舌诊:淡黄湿红
诊断: 上焦湿热
中药处方:
1. 石膏五两à色白入肺补津液
知母五钱 防己三钱 黄连二钱 黄芩三钱 茯苓五钱 泽泻五钱
牡蛎一两à软坚(钙化)
补骨脂三钱à补肾阴
覆盆子三钱à生精子
五付 九碗煮三碗 早晚饭前各服一碗
2. HT-40乌梅丸à除湿热 早晚饭后20颗
解说:倪师曰:这位不孕症的先生,体格高大强壮,面色红赤,胃口很强,一派热症,全身都热,他太太说他晚上睡觉很不安稳,时常说梦话,身体左右返转不止,似乎很不安定的感觉,这是白虎汤症,我一开始就用大剂的石膏,每一付药的石膏剂量达到五两,这种阳明燥热现象,非石膏无法降其热,但此人体格硕壮,轻剂量必然无效,因此我给予大剂的石膏五两一付,由于此君的心血足,故头一靠枕就可以睡着,但是肺中过热,以致魄不能守,魄主静,今魄出故多梦多呓语,同时身体躁动不止,这就是睡觉会燥动的原因所在
