倪海厦中医医案Mayobanex尿毒症者若不头晕恶心就没危险。尿毒症有恶心头晕者要用黄连解尿毒。

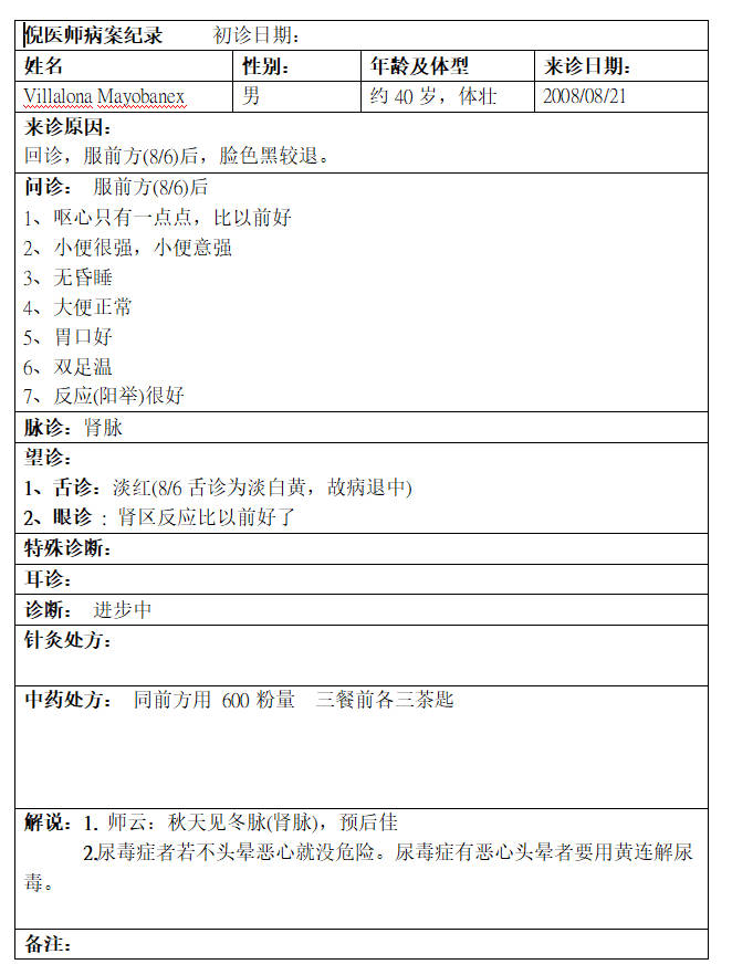
倪医师病案纪录 初诊日期:
姓名
性别:
年龄及体型
来诊日期:
Villalona Mayobanex
男
约40岁,体壮
2008/08/21
来诊原因:
回诊,服前方(8/6)后,脸色黑较退。
问诊: 服前方(8/6)后
1、 呕心只有一点点,比以前好
2、 小便很强,小便意强
3、 无昏睡
4、 大便正常
5、 胃口好
6、 双足温
7、 反应(阳举)很好
脉诊:肾脉
望诊:
1、舌诊:淡红(8/6舌诊为淡白黄,故病退中)
2、眼诊 : 肾区反应比以前好了
特殊诊断:
耳诊:
诊断: 进步中
针灸处方:
中药处方: 同前方用 600粉量 三餐前各三茶匙
解说:1. 师云:秋天见冬脉(肾脉),预后佳
2.尿毒症者若不头晕恶心就没危险。尿毒症有恶心头晕者要用黄连解尿毒。
备注:
