倪海厦中医医案Brown昨天出很多大便,但如压力大时,仍有便秘 左乳房肿块仅余小块 有时肛门有痒,以前有寄生虫病史

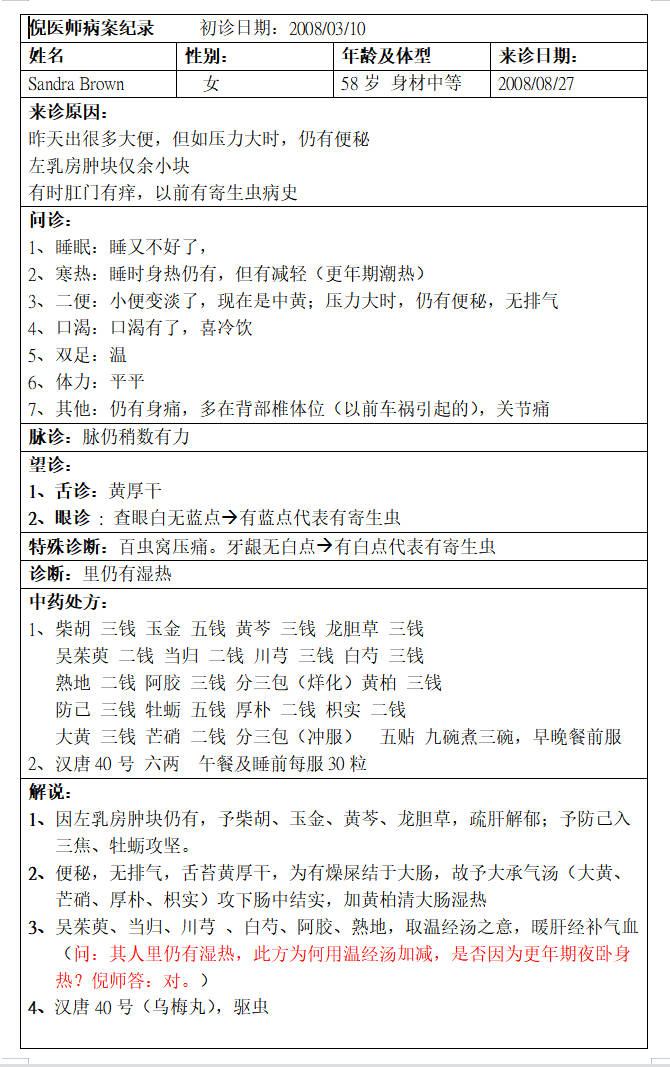
倪医师病案纪录 初诊日期:2008/03/10
姓名
性别:
年龄及体型
来诊日期:
Sandra Brown
女
58岁 身材中等
2008/08/27
来诊原因:
昨天出很多大便,但如压力大时,仍有便秘
左乳房肿块仅余小块
有时肛门有痒,以前有寄生虫病史
问诊:
1、 睡眠:睡又不好了,
2、 寒热:睡时身热仍有,但有减轻(更年期潮热)
3、 二便:小便变淡了,现在是中黄;压力大时,仍有便秘,无排气
4、 口渴:口渴有了,喜冷饮
5、 双足:温
6、 体力:平平
7、 其他:仍有身痛,多在背部椎体位(以前车祸引起的),关节痛
脉诊:脉仍稍数有力
望诊:
1、舌诊:黄厚干
2、眼诊 : 查眼白无蓝点à有蓝点代表有寄生虫
特殊诊断:百虫窝压痛。牙龈无白点à有白点代表有寄生虫
诊断:里仍有湿热
中药处方:
1、 柴胡 三钱 玉金 五钱 黄芩 三钱 龙胆草 三钱
吴茱萸 二钱 当归 二钱 川芎 三钱 白芍 三钱
熟地 二钱 阿胶 三钱 分三包(烊化)黄柏 三钱
防己 三钱 牡蛎 五钱 厚朴 二钱 枳实 二钱
大黄 三钱 芒硝 二钱 分三包(冲服) 五贴 九碗煮三碗,早晚餐前服
2、 汉唐40号 六两 午餐及睡前每服30粒
解说:
1、 因左乳房肿块仍有,予柴胡、玉金、黄芩、龙胆草,疏肝解郁;予防己入三焦、牡蛎攻坚。
2、 便秘,无排气,舌苔黄厚干,为有燥屎结于大肠,故予大承气汤(大黄、芒硝、厚朴、枳实)攻下肠中结实,加黄柏清大肠湿热
3、 吴茱萸、当归、川芎 、白芍、阿胶、熟地,取温经汤之意,暖肝经补气血
(问:其人里仍有湿热,此方为何用温经汤加减,是否因为更年期夜卧身热?倪师答:对。)
4、汉唐40号(乌梅丸),驱虫
