倪海厦中医医案Irena1. 身重且肿,早上都很累。 2. 右侧腹痛,自认来自卵巢痛。 3. 经前乳房胀满,易恶心、泛酸;经期很短,一天净,经后则诸症改善。 4. 口中酸味重。



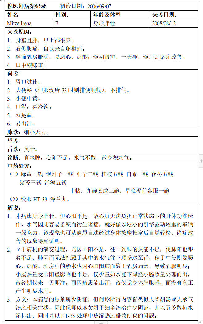
倪医师病案纪录 初诊日期:2006/09/07
姓名
性别:
年龄及体型
来诊日期:
Mitze Irena
F
身形胖壮
2008/08/12
来诊原因:
1. 身重且肿,早上都很累。
2. 右侧腹痛,自认来自卵巢痛。
3. 经前乳房胀满,易恶心、泛酸;经期很短,一天净,经后则诸症改善。
4. 口中酸味重。
问诊:
1. 胃口过佳。
2. 大便秘(但服汉唐-33时则排便顺畅),不排气。
3. 小便中黄。
4. 口渴,喜冷饮。
5. 双足温。
6. 易出汗。
脉诊:细小无力。
望诊
舌诊:黄干。
诊断:有水肿,心阳不足,水气不散,故身积水气。
中药处方:
(1)麻黄三钱 炮附子三钱 细辛二钱 桂枝五钱 白朮三钱 茯苓五钱
猪苓三钱 泽泻五钱
十帖,九碗煮成三碗,早晚餐前各服一碗
(2)续服HT-33 泽兰丸。
解说:
1. 本病患身形胖壮,但心阳不足,故心脏无法负担正常状态下的身体功能运作,水气因此容易蓄积而衍生诸症,就好像以较小的引擎驱动较重的车辆一般吃力。该现象也可从病患自述经过身体按摩推拿后自觉轻松、诸症改善的现象得到证明。
2. 至于病机的演变过程,乃因心阳不足、往上到肺的热能不足,使肺阳也跟着不足;肺因而无法把藏于其中的水气往下顺畅送至肾,积于中焦则发恶心、泛酸。乳房中的奶水也因心肺阳虚而聚于乳房局部,导致乳胀明显;小肠热量受心阳虚影响也不足,仅少量奶水能下降经小肠热量处理而出,故经期仅来一天即净。而因病患能出汗,故仅觉身体肿胀感,而没有真正产生明显水肿。
3. 方义:本病患的脉象属少阴证,但问诊所得内容皆类似大柴胡汤或大承气汤之相关症状,因此倪师以麻黄附子细辛汤治疗少阴证,并以五苓散将水湿排出;同时兼以HT-33处理中焦湿热过盛兼便秘的问题。
倪医师病案纪录 初诊日期:
姓名
性别:
年龄及体型
来诊日期:
Mitze Irena
女
中年, 肥胖
2008/08/25
来诊原因:
倦怠,水肿。
问诊:
1、 服药反应:服前方如一碗, 则身体好,但会头痛。如服半碗,则头痛少,但身会肿些。
2、 月事:月经明天要来了。
3、 视力变差。
脉诊:脉仍细小,较原先大些。
望诊:
1、舌诊:
2、眼诊:
耳诊:
诊断:
针灸处方:
同前。加攒竹。
中药处方:
下次改处方时,增加 川芎三钱, 白附子三钱, 僵蚕三钱。
解说:
1. 视力变差 因太多水在经脉周围。
备注:
倪医师病案纪录 初诊日期:
姓名
性别:
年龄及体型
来诊日期:
Mitze Irena
女
中年, 肥胖
2008/08/26
来诊原因:
倦怠,水肿。
问诊:
病人好许多。
脉诊:
望诊:
1、舌诊:
2、眼诊:
耳诊:
诊断:
针灸处方:
同前。加太阳, 左血海。
中药处方:
HT-64 早晚饭前各服 40粒
解说:
1. 左血海→右少腹痛经。
2. HT-64 →(温经汤加减)。
备注:
