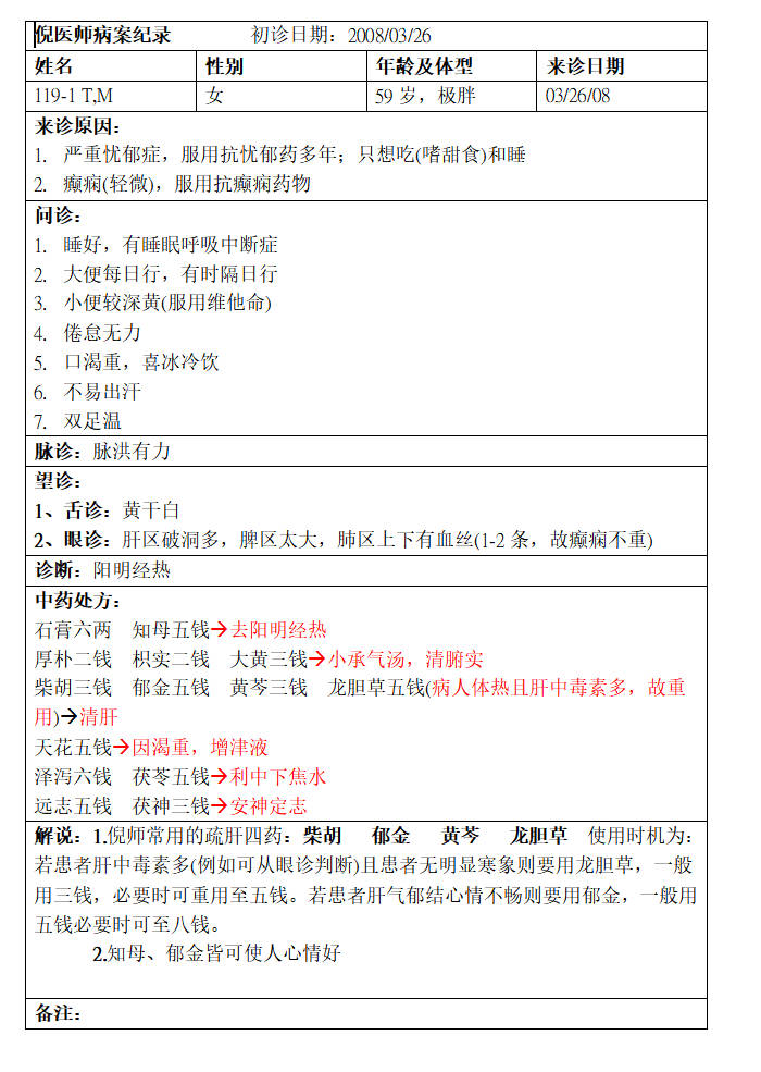
倪海厦中医医案2008篇119-11. 严重忧郁症,服用抗忧郁药多年;只想吃(嗜甜食)和睡 2. 癫痫(轻微),服用抗癫痫药物

倪医师病案纪录 初诊日期:2008/03/26
姓名
性别
年龄及体型
来诊日期
119-1 T,M
女
59岁,极胖
03/26/08
来诊原因:
1. 严重忧郁症,服用抗忧郁药多年;只想吃(嗜甜食)和睡
2. 癫痫(轻微),服用抗癫痫药物
问诊:
1. 睡好,有睡眠呼吸中断症
2. 大便每日行,有时隔日行
3. 小便较深黄(服用维他命)
4. 倦怠无力
5. 口渴重,喜冰冷饮
6. 不易出汗
7. 双足温
脉诊:脉洪有力
望诊:
1、舌诊:黄干白
2、眼诊:肝区破洞多,脾区太大,肺区上下有血丝(1-2条,故癫痫不重)
诊断:阳明经热
中药处方:
石膏六两 知母五钱à去阳明经热
厚朴二钱 枳实二钱 大黄三钱à小承气汤,清腑实
柴胡三钱 郁金五钱 黄芩三钱 龙胆草五钱(病人体热且肝中毒素多,故重用)à清肝
天花五钱à因渴重,增津液
泽泻六钱 茯苓五钱à利中下焦水
远志五钱 茯神三钱à安神定志
解说:1.倪师常用的疏肝四药:柴胡 郁金 黄芩 龙胆草 使用时机为:若患者肝中毒素多(例如可从眼诊判断)且患者无明显寒象则要用龙胆草,一般用三钱,必要时可重用至五钱。若患者肝气郁结心情不畅则要用郁金,一般用五钱必要时可至八钱。
2.知母、郁金皆可使人心情好
备注:
