倪海厦中医医案2008篇070-7值经期,经延后为里寒值经期,此次月经延期三天,来后有一点痛(下针后好了),约需一周才结束

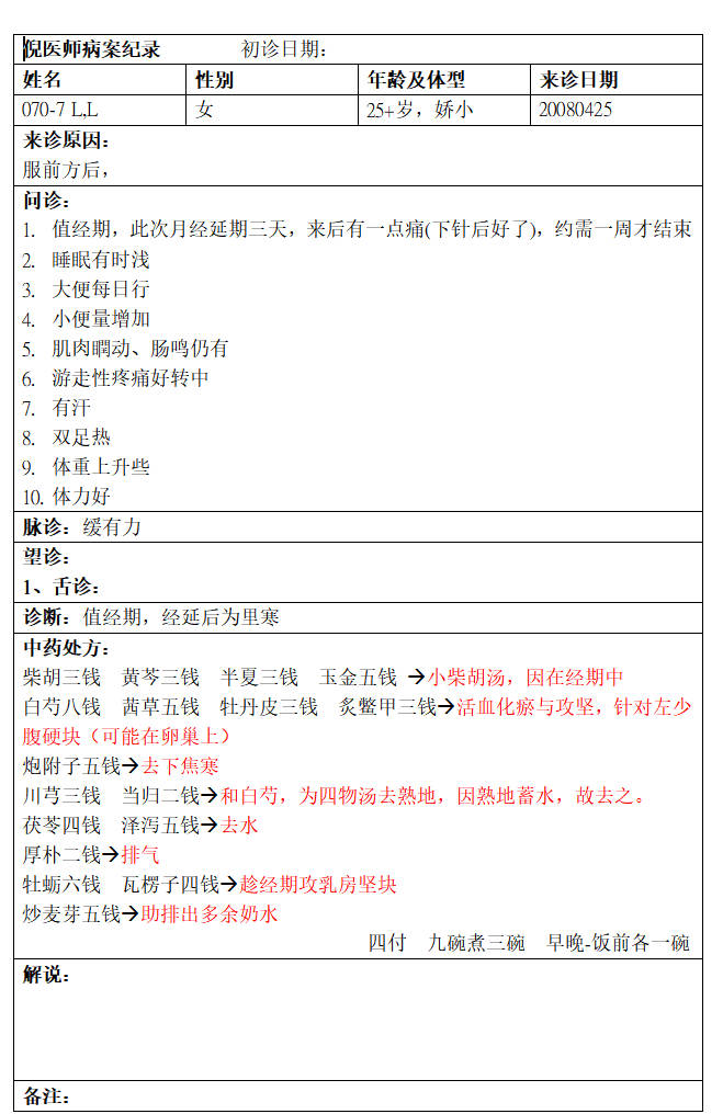
倪医师病案纪录 初诊日期:
姓名
性别
年龄及体型
来诊日期
070-7 L,L
女
25+岁,娇小
20080425
来诊原因:
服前方后,
问诊:
1. 值经期,此次月经延期三天,来后有一点痛(下针后好了),约需一周才结束
2. 睡眠有时浅
3. 大便每日行
4. 小便量增加
5. 肌肉瞤动、肠鸣仍有
6. 游走性疼痛好转中
7. 有汗
8. 双足热
9. 体重上升些
10. 体力好
脉诊:缓有力
望诊:
1、舌诊:
诊断:值经期,经延后为里寒
中药处方:
柴胡三钱 黄芩三钱 半夏三钱 玉金五钱 à小柴胡汤,因在经期中
白芍八钱 茜草五钱 牡丹皮三钱 炙鳖甲三钱à活血化瘀与攻坚,针对左少腹硬块(可能在卵巢上)
炮附子五钱à去下焦寒
川芎三钱 当归二钱à和白芍,为四物汤去熟地,因熟地蓄水,故去之。
茯苓四钱 泽泻五钱à去水
厚朴二钱à排气
牡蛎六钱 瓦楞子四钱à趁经期攻乳房坚块
炒麦芽五钱à助排出多余奶水
四付 九碗煮三碗 早晚-饭前各一碗
解说:
备注:
